Navigieren auf Kanton Zug

Einleitung

Erläuterungen zu § 1 - Einkommenssteuern: System der Postnumerandobesteuerung

Erläuterungen zu § 3 - Unbeschränkte ganzjährige Steuerpflicht

Erläuterungen zu § 4 - Vorbemerkung: Steuerpflicht, Steuerperiode und Steuerbemessungsgrundlage

Erläuterungen zu § 5 - Interkantonale Steuerausscheidung natürliche Personen

Erläuterungen zu § 6 - Beschränkte Steuerpflicht (Nebensteuerdomizil) mit ganzjähriger unbeschränkter Steuerpflicht am Hauptsteuerdomizil

Erläuterungen zu § 11 - Vorbemerkung: Steuerpflicht, Steuerperiode und Steuerbemessungsgrundlage

Erläuterungen zu § 16 - Unselbständige Erwerbstätigkeit

Erläuterungen zu § 17 - Selbständige Erwerbstätigkeit

Erläuterungen zu § 18 - Umwandlungen, Zusammenschlüsse, Teilungen

Erläuterungen zu § 18 ter - Teilbesteuerung der Einkünfte aus Beteiligungen des Geschäftsvermögens (ab Steuerperiode 2012)

Erläuterungen zu § 19 - Erträge aus beweglichem Vermögen

Erläuterungen zu § 20 - Erträge aus unbeweglichem Vermögen

Erläuterungen zu § 21 - Einkünfte aus Vorsorge

Erläuterungen zu § 22 - Übrige Einkünfte

Erläuterungen zu § 25 - Berufskosten bei unselbständiger Erwerbstätigkeit

Erläuterungen zu § 26 - Aufwendungen für die selbständige Erwerbstätigkeit

Erläuterungen zu § 28 - Verluste

Erläuterungen zu § 29 - Kosten für das Privatvermögen

Erläuterungen zu § 30 - Allgemeine Abzüge unabhängig von der Einkommenshöhe

Erläuterungen zu § 31 - Allgemeine Abzüge abhängig von der Einkommenshöhe

Erläuterungen zu § 33 - Sozialabzüge

Stichtag und unterjährige Steuerpflicht

Persönlicher Abzug

Verheiratetenabzug (nur direkte Bundessteuer ab Steuerperiode 2008)

Kinderabzug

AHV-/IV-Rentenabzug

Unterstützungsabzug

Mieterabzug

Eigenbetreuungskostenabzug Steuerperiode (2013 - 2023)

Exkurs: Pflegekinder

Besteuerung von Ehepaaren und Familien sowie tabellarische Übersichten

Besteuerung von Ehepaaren und Familien mit Kindern ab Steuerperiode 2011

Tabellenübersicht: Kinderabzug und anwendbarer Tarif Direkte Bundessteuer (ab Steuerperiode 2011)

Tabellenübersicht: Kinderabzug und anwendbarer Tarif Kantons- und Gemeindesteuern (ab Steuerperiode 2011)

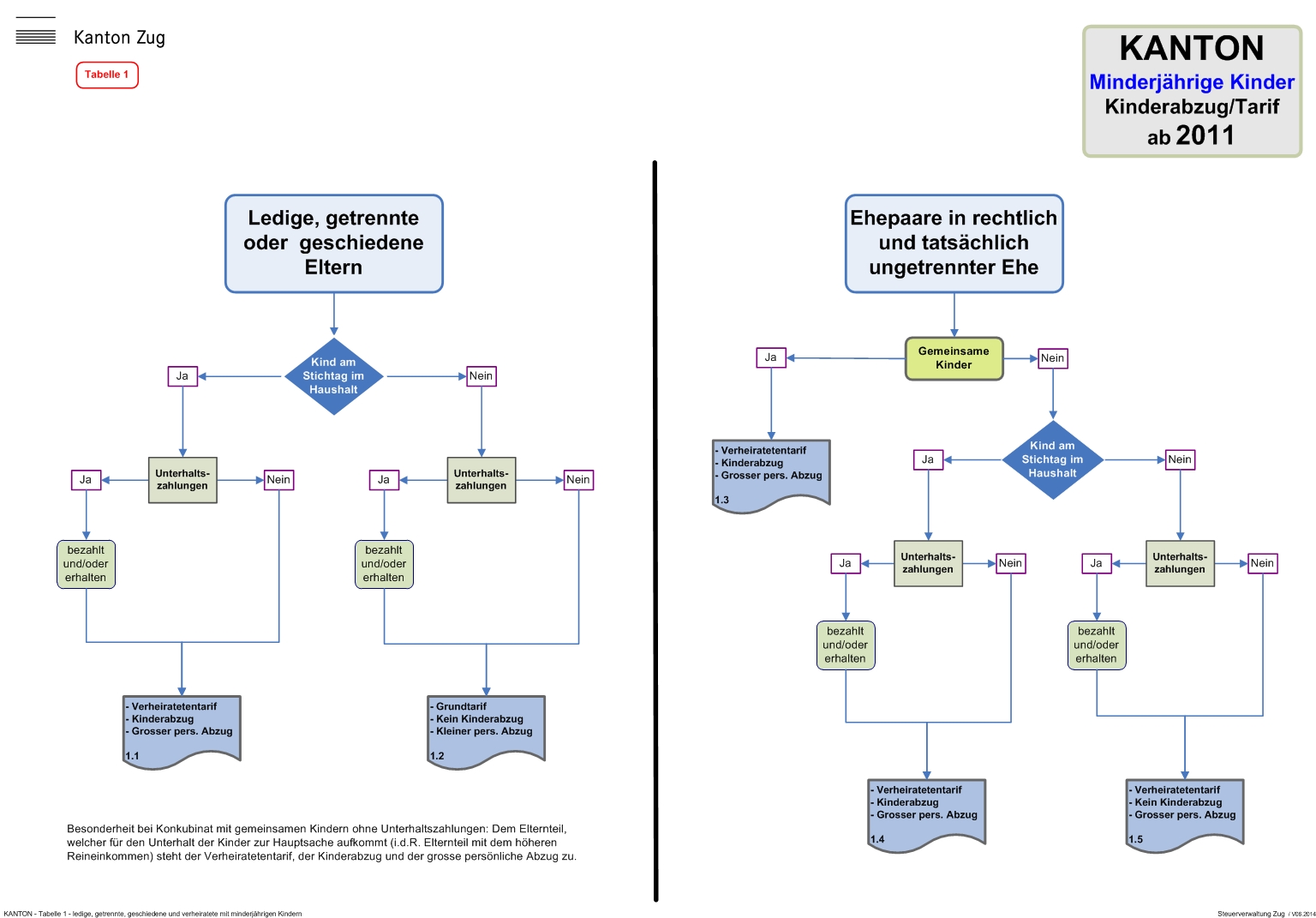
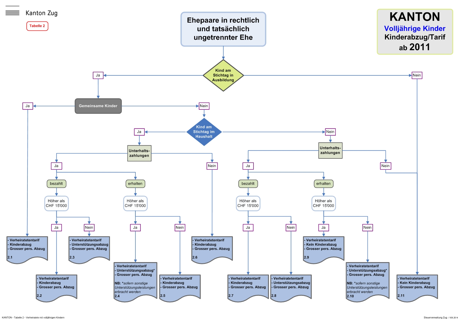
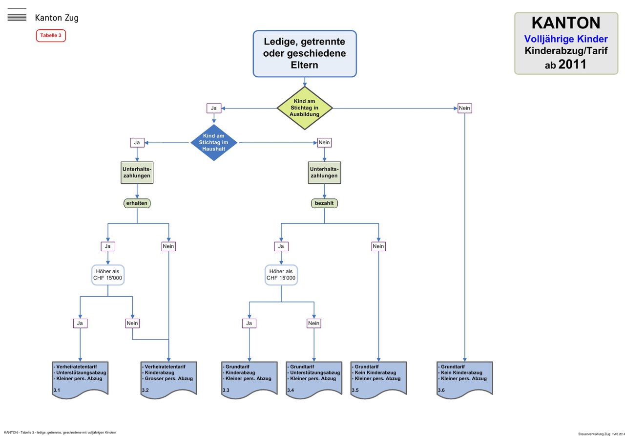
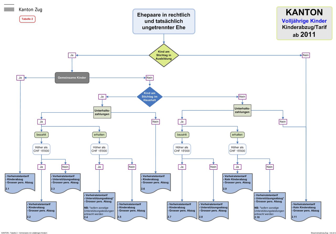
Im Bereich Kantons- und Gemeindesteuern sind die nachfolgend aufgeführten Tabellen bzw. Familienkonstellationen zu berücksichtigen:

  • Tabelle 1: Ledige, getrennte oder geschiedene Eltern, Ehepaare in rechtlich und tatsächlich ungetrennter Ehe mit minderjährigen Kindern.
  • Tabelle 2: Ehepaare in rechtlich und tatsächlich ungetrennter Ehe mit volljährigen Kindern.
  • Tabelle 3: Ledige, getrennte oder geschiedene Eltern mit volljährigen Kindern.

 

 

 

 

 

Weitere Informationen

Fusszeile

Deutsch