Navigieren auf Gemeinde Hünenberg

Inhaltsnavigation auf dieser Seite

Navigation

Hundehaltung

Hundesteuer in der Gemeinde Hünenberg

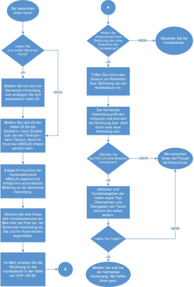
Hunde müssen innerhalb von drei Monaten nach der Geburt von einer Tierärztin oder einem Tierarzt mit einem Mikrochip oder einer Tätowierung dauerhaft gekennzeichnet werden.

Am 1. Januar 2016 wurde die nationale Hundedatenbank AMICUS in Betrieb genommen. Sie löste die ehemalige Datenbank ANIS ab. Es wurden alle Daten übernommen. Die Hundehalterin bzw. der Hundehalter ist dafür verantwortlich, dass der Hund in der Hundedatenbank AMICUS korrekt registriert ist.

Bild Legende:

Beseitigung Hundekot

Die Gemeinde Hünenberg stellt Hundekot-Container (Robidog) zur Verfügung. Hier finden Sie eine Übersicht der Standorte.

Robidog-Säcke können beim Werkhof oder bei der Einwohnerkontrolle bezogen werden.

Bild Legende:
Bild Legende:

Wer einen Hund hat, ist verpflichtet, den Hundekot, den sein Tier auf Strassen, Plätzen, Gehwegen, Trottoirs, in öffentlichen Anlagen oder in landwirtschaftlichen Kulturen hinterlässt, sofort selber zu beseitigen. Der Hundekot ist in verknoteten Plastiksäckchen in die Hundekot-Container zu entsorgen. Das (vorübergehende) Deponieren von Hundekot-Beuteln am Wegrand etc. ist strafbar.

Hundehalterinnen und Hundehalter können ganze Rollen Hundekot-Beutel kostenlos beziehen:

Leinenpflicht

In der Gemeinde Hünenberg müssen Hunde in öffentlichen Lokalen und auf öffentlichen Anlagen sowie in Naturschutzgebieten an der Leine geführt werden. Während der Vegetationszeit (April bis Oktober) dürfen die Hunde zudem keine landwirtschaftlichen Kulturen betreten.

Die Halterin oder der Halter eines Hundes trägt die Verantwortung für das Tier. Wenn jemand Angst vor Hunden hat, muss dies ernst genommen werden. Mit gegenseitiger Toleranz und Gesprächsbereitschaft können viele Probleme vermieden werden. Die Umsetzung des Leinenzwanges auf öffentlichem Grund ist deshalb pragmatisch anzugehen. Wer den Hund trotz Leinenpflicht freilaufen lässt, soll direkt angesprochen werden.

Downloads

Downloads
Typ Titel
Infoblatt

Broschüren Download

Broschüren Download
Typ Titel
Augen auf beim Hundekauf!
Keine Angst vor Hunden
Mein Hund
Tapsi, komm....

Sammlung des Gemeinderechts

Hundereglement

Weitere Informationen

Fusszeile

Deutsch